![]() | ![]() |

small RNA 是指长度在 18~30nt 的内源性 RNA,包括 miRNA,siRNA 和 piRNA 等。它们在 mRNA 的转录及转录后水平的调控中发挥重要作用,参与细胞生长、分化、代谢等各个生物学过程,对生物体的正常发育和疾病过程起着关键作用。Small RNA 测序是指基于高通量测序平台对目标样本的 small RNA 进行大规模检测,同时发现新的小 RNA,结合生物信息学挖掘手段,研究 small RNA 的功能、结构和调控机制。

样本处理:超过 200 种样本的 RNA 抽提经验;易降解样本、微量样本的抽提解决方案;
文库构建:兼容组织、细胞、FFPE、血浆、外泌体等特殊样本的建库能力;
质控管理:ISO9001 认证,Illumina CSPro 认证;
数据分析:学术界权威的算法;针对 miRNA、siRNA、piRNA 和 tRFs 的特定分析流程;全面的分析内容;灵活的定制分析;
项目成果:协助客户在 miRNA、piRNA、tRFs 领域发表多篇论文。

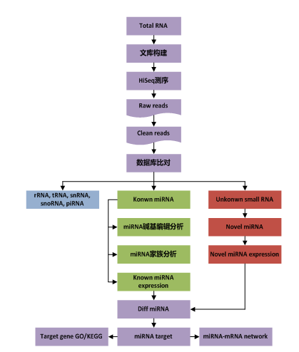
实验设计——样本取材——RNA 抽提——文库构建——测序——数据分析

样本类型:含有 samll RNA 的 total RNA
样本总量:≥2μg
样本浓度:≥50ng/ul
推荐数据量:≥20M reads/ 样本




案例一
外泌体携带蛋白质、mRNA 和 miRNA,参与细胞废物管理和细胞间通讯。在细胞和动物模型中,mTORC1 的持续激活会抑制外泌体的释放,导致细胞内 CD63 阳性外泌体前体的积累。雷帕霉素或营养和生长因子的缺乏会抑制 mTORC1 并促进外泌体释放,同时引起细胞自噬。对雷帕霉素处理的细胞所释放外泌体中成分含量的分析发现,抑制 mTORC1 并不会显著改变其大多数蛋白和 miRNA 的组成。这一研究揭示了外泌体分泌受营养调节的机制,提示 mTORC1 可能通过同时抑制自噬与外泌体释放,导致细胞内废物累积,从而促进衰老。

Zou W, Lai M, Zhang Y. et al. Exosome Release Is Regulated by mTORC1. Adv Sci. 2018 Dec 11;6(3):1801313.

图:mTORC1 处理后外泌体 miRNA 及蛋白质组成
案例二

生殖系细胞中存在一类特异地与 PIWI 家族蛋白质相互作用的小分子 RNA,即 PIWI-interacting RNA,简称 piRNA,能够引导蛋白质沉默散落于基因组中的转座子,从而束缚转座子,维持基因组的稳定性和完整性。piRNA 的 5′末端具有很强的 U 碱基偏好性,其 3' 末端被 2′-O-Me 修饰,以保护其免受核酸外切酶降解。Pnldc1 突变小鼠表现出了减数分裂和精子发生时期障碍,这种功能缺陷与 LINE1 活性相关。文章证实了 PNLDC1 对于 piRNA 前体 3‘修剪具有必要的作用,使得 30-40 nt piRNAs 前体能够转化为成熟的 piRNA,而 Pnldc1 突变小鼠仍然能够正常进行 5‘piRNA 修剪。Pnldc1 突变小鼠中由于 3’不能正常发生修剪而形成的变长的 piRNA,虽然能够与 MILI 蛋白结合,却不能发挥正常的生理功能,致使 L1 转座子不能正常沉默而导致雄性不育。

Cui Yq, G Xj, Shen B. An essential role for PNLDC1 in piRNA 3′ end trimming and male fertility in mice. Cell Res.10.1038/cr.2017.125.

图 piRNA 在 Pnldc1 突变小鼠中 24-30nt 的前粗线期 piRNA 总量减少了 72.51%
-END-



