![]() | ![]() |

原核生物来的 mRNA 没有 polyA 结构,因此可采用 rRNA 去除的方法,采用链特异性测序同时对原核生物的 mRNA 和 ncRNA 进行高通量测序。

样本处理:超过 70 种细菌的 RNA 抽提经验;
文库构建:高效的原核生物 rRNA 去除方法,低至 200ng 起始的建库能力;
质控管理:ISO9001 认证,Illumina CSPro 认证;
数据分析:学术界权威的算法和流程;分析内容涵盖原核生物的 mRNA 和 ncRNA;灵活的定制分析;
项目成果:协助客户发表多篇论文,影响因子 8.258。

实验设计——样本取材——RNA 抽提——rRNA 去除——文库构建——测序——数据分析

样本类型:total RNA
样本总量:≥2μg
样本浓度:≥50ng/ul



案例一

环二鸟苷酸(c-di-GMP) 是一种广泛存在于细菌中的第二信使,参与调节多种生理功能,包括细胞分化、信号传递、生物膜形成、致病因子产生以及群体感应系统的调控等。分枝杆菌是一类重要的病原微生物,具有抗酸性、生长缓慢、结构复杂,对干燥、冷、酸碱等抵抗力强的生物学特性。



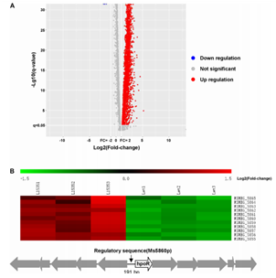
HPLC 分析表明,在 H2O2 的胁迫下,M.smegmatis 胞内 c -di-GMP 的含量有明显的提高。过表达 C -di-GMP 环化酶 ydeH ,在 H2O2 的胁迫下,M.smegmatis 生长良好。表明高浓度的 c -di-GMP 提高了分枝杆菌的抗氧化能力。转录组测序(伯豪提供)结果表明,过表达 c -di-GMP,引起了一个保守的氧化还原基因簇(Ms5855-Ms5865)的表达。进一步的研究发现,Ms5860 对于分枝杆菌 H2O2 的氧化防御起着重要作用。而蛋白 HpoR 能够结合 hpoR operon 的上游调控序列,负向调控其表达。胞内累积的 c -di-GMP,能够特异结合 HpoR 蛋白,使得 hpoR operon 的表达得到恢复,进而提高了细菌对于氧化胁迫环境的抵御能力。


Li Weihui, Li Meng, Hu Lihua et al. HpoR, a novelc-di-GMP effective transcription factor, links the second messenger'sregulatory function to the mycobacterial antioxidant defense.[J] .Nucleic Acids Res., 2018, 46: 3595-3611.
案例二

井冈霉素是由吸水链霉素井冈变种(Streptomyceshygroscopicusvar.jinggangensis)产生的农用抗生素,其具有高效无毒、对环境友好、抗性低等特点,为我国防治水稻纹枯病重要的生物农药之一。目前我国井冈霉素的年产量达 5 - 7 万吨,其施用范围和市场巨大。

上海伯豪携手上海交通大学对吸水链霉菌 5008(Streptomyces hygroscopicus 5008)高产量生产井岗霉素(Validamycin)的研究做出重要贡献。研究人员对吸水链霉菌的 γ - 丁内酯(GBL)合成基因 afsA 与丁内酯受体基因 arpA 分别进行敲除和过表达改造。通过上海伯豪的 Illumina Hiseq2500mRNA 测序服务对吸水链霉菌基因变化进行分析,从而开发得到了井岗霉素高产量的吸水链霉菌(产量比改造前增加 55%),为吸水链霉菌生产井冈霉素的基因工程改造做出了重要贡献。


Tan GY, Peng Y, Lu C, et al. Engineering validamycin production by tandem deletion of γ-butyrolactone receptor genes in Streptomyces hygroscopicus 5008. Metab Eng. 2015, 28:74-81.
-END-



