![]() | ![]() |

全基因组甲基化测序(WGBS,Whole-genome bisulfite sequencing)结合了亚硫酸氢盐转化方法与新一代高通量测序技术,可在单碱基分辨率水平上检测全基因组 DNA 甲基化状态。亚硫酸氢盐处理可以使 DNA 中未发生甲基化的胞嘧啶脱氨基转变成尿嘧啶,而甲基化的胞嘧啶保持不变,PCR 扩增所需片段,则尿嘧啶全部转化成胸腺嘧啶。对 PCR 产物进行高通量测序,与参考序列比对,即可判断 CpG/CHG/CHH 位点是否发生甲基化。



适用有参考基因组物种的全基因组甲基化研究,是目前获得 CpG 位点信息的技术,特别适用于农林中的小基因组的物种的甲基化图谱挖掘,如拟南芥。

建库质量高,失败率极低,每年五万例左右各种类型样本文库构建经验。
质控过程全程可溯,实时跟踪,反馈及时,确保数据真实可靠。
基础分析丰富,展示形式可个性化定制。
个性分析服务:专业的生物信息分析团队,熟悉各种分析算法和软件;根据客户的需求,提供多种个性化的实现方案。

样品纯度:OD 260/280 值应在 1.8~2.0 之间;RNA 应去除干净;(物种不限)
样品浓度:低浓度不低于 50ng/μl;
样品总量:每个样品总量不少于 1μg;
样品溶剂:应溶解在 H20 或 TE (pH 8.0) 中;
样品运输:DNA 低温运输(-20℃);在运输过程中用 parafilm 将管口密封好,以防出现污染。




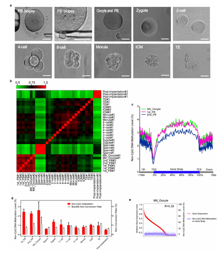
在哺乳动物胚胎的早期发育中,甲基化是表观调节的重要内容。但是,在人类全基因组范围内,胚胎的早期甲基化动态调节模式由于技术的困难和材料的缺乏并没有深入研究分析。


图 1 在人类胚胎早期发育中 DNA 甲基化的动态变化
本研究中,通过全基因组的亚硫酸氢盐测序技术,系统的描绘了从受精卵到胚胎植入后甲基化的变化。研究发现,在 2 细胞时期全基因组发生了去甲基化波动。这与之前在小鼠中的研究结果相反。而且,来自父本染色体上的基因去甲基化显著快于母本,到受精卵时期结束的时候父本的前核甲基化状态已经低于母本的前核。在早期胚胎发育的过程中,启动子区甲基化与基因表达的负相关性逐渐加强,在胚胎移植后到达峰值。此外,本研究还指出活跃的基因在胚胎移植前的整个过程都没有被甲基化。早期胚胎往往保持更高的甲基化残留,在转座子进化上更活跃。这些研究对于研究人类早期胚胎的甲基化提供了新的视角。

Guo H, Zhu P, Yan L, et al. The DNA methylation landscape of human early embryos. Nature.2014.
-END-



